央广网济南7月11日消息(记者李舜)近日,山东2023年普通高校招生录取工作已全面展开。为方便考生及时查询录取结果,山东省教育厅将录取结果查询方式及各批次录取结果公布时间公告如下:
查询方式
一是短信推送。将为已录取的考生推送短信,考生接收短信的手机号为高考报名使用的手机号。
二是山东省教育招生考试院门户网站查询。考生可登录山东省2023年普通高考录取查询平台查询本人录取结果。
三是“爱山东”App查询。
四是国家政务服务平台查询。
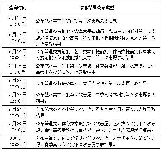
录取结果查询时间及类型

注:根据录取进度不同,录取结果公布的具体时间可能会略有变化,请及时关注山东省教育招生考试院网站。
编辑:李舜
更多精彩资讯请在应用市场下载“央广网”客户端。欢迎提供新闻线索,24小时报料热线400-800-0088;消费者也可通过央广网“啄木鸟消费者投诉平台”线上投诉。版权声明:本文章版权归属央广网所有,未经授权不得转载。转载请联系:cnrbanquan@cnr.cn,不尊重原创的行为我们将追究责任。
长按二维码关注精彩内容





