央广网天津6月18日消息(记者周思杨)作为第二届海河国际消费季重要活动之一的616津购节已全面启动,天津市商务局组织各区和重点商贸流通企业按照“一区一主题”“一业一方案”认真策划,在严格落实各项疫情防控措施的前提下,通过联动商旅文体多业态,线上线下融合发展,开展为期一个月的优惠促销,累计推出200余项消费促进活动,更好促进商业要素的集聚,打造更多消费场景,提升商业活跃度,满足市民群众个性化、多样化的消费需求。
加码发放优惠券 促销力度大
组织各区以及银联、各大银行、商贸企业、电商平台发放消费券、惠民补贴券、团购券等,联动百货、餐饮、家居、家电、汽车等多种业态,更好激发市场活力,提振消费信心。组织各区发放政府消费券近1亿元。指导苏宁易购、国美电器、居然之家、红星美凯龙、登发家居、海尔电器等发放家电下乡、以旧换新补贴超过2亿元。市商务局组织掌上天津策划开展“616许愿福袋”免费领取行动,整合各大商贸流通企业资源,累计发放6万个“福袋”,包含30万张优惠券、代金券、套餐券以及各类礼品,参与市民还有机会抽取汽车、手机、空调等大奖,6月下旬通过市商务局官方微信公众号“GOTIANJIN购天津”进行分批发放;组织津云新媒体联合苏宁易购、曹操出行推出“寻锦鲤·赢大奖616津购节”转发抽大奖活动,奖品包括卡萨帝空调柜机、电压力锅、曹操出行券包等,6月16日起通过津云官方微博和津云官方微信进行发布。
各区主题丰富 活动内容精彩
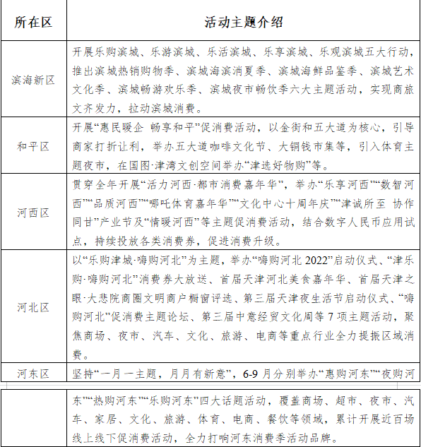
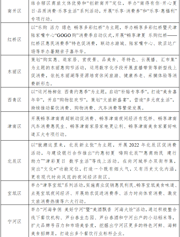
全市按照“一区一主题”“一业一方案”“津城”“滨城”互动的要求,立足各区资源禀赋,组织开展贯通线上线下、涵盖商品服务、面向城市乡村、融合商业旅游文化体育等多元化的购物节活动,打造津沽文化、海鲜河蟹文化、运河文化、老字号文化等主题促销,实现“天天有优惠,场场有特色,周周有精彩,月月有新意”。



消费场景多样 线上线下齐发力
结合天津市优质资源,各区广泛汇聚内外贸、产供销、上下游各类资源,举办汽车嘉年华、家居家装节、服装服饰秀、进口优品汇、出口转内销、助农兴农展、老字号国潮、特色美食荟,以及网购促销、民俗集市、夜间消费、周末周边、母婴亲子、文博文创等特色专题活动,打造一批满足市民群众多元化购物需求的场景。京东、美团、饿了么、唯品会、邮乐网等电商平台结合618大促,加大在津发放消费补贴力度,建立海河国际消费季专区。在京东开设天津老字号馆,会同抖音开展老字号惠民直播暨抖音电商百城品质购天津专场,指导拓客文化与多家商业机构联合打造“津夏电商直播节”。
聚集首展首发 体验品质生活
本届616津购节瞄准优质商品和服务,大力发展首店经济、首发经济,举办首届天津新品首发节,推出国际潮流品牌大赏,以高科技、创意美陈、新奇互动等形式推介国际品质生活,组织各大品牌商发布最新潮、最时尚产品,出台积分换购、满减优惠等多重活动。京津佛罗伦萨小镇举办11周年庆,推出积分兑礼、消费抽奖、银行刷卡礼等多种优惠;海信广场联合兰蔻、纪梵希、莱珀妮等近百个品牌推出616专属优惠,发放许愿福袋;万象城迎来年中大促,服装、珠宝、餐饮、家电、化妆品等推出高倍积分、满额返减等活动,同步举办多场国际名品特展、新能源汽车展等;其他各大商场也都有新店、新品亮相,河西区青旅运动新天地6月18日盛大开业。各商场还积极引入主题展览,突出国潮、非遗、动画、体育等元素,配套销售IP文创产品,南开大悦城计划在7月至9月举办猫和老鼠天津首展,红桥区水游城举办“奥特曼IP展”。616津购节还将推出一批国潮融合、个性化定制产品,组织桂发祥十八街麻花、山海关、海鸥手表、鸵鸟墨水等老字号进行跨界融合研发新品,持续推出一批“小而美”网络品牌,打造一批国货精品和网络名品。
商旅文体融合 满足多元购物体验
616津购节与文旅、体育等元素融合更加紧密。河东区组织爱琴海老门口儿、远洋老门口儿、万达幸福里、金地后浪市集、棉三啤酒节等夜市开展“夜购”“夜游”“夜品”“夜赏”等四大主题板块活动,在新建成的乐动力河东体育中心举办乐动力口碑街体育文化节,推出乐动力运动场、口碑街时尚卖场、潮流文化秀场、品牌啤酒节等多种多样的线下体验活动。蓟州区在盘山景区开展森林梦幻泡泡节、消夏纳凉盘山汽车影院美食节,在州河湾广场、创业金街、渔阳古街、万达广场等区域举办夜市。和平区举办五大道咖啡文化节、大铜钱市集等。河东区二次方城市产业园举办以二手商品交易为主的“时光记忆市集”。武清区创意米兰生活广场举办有样市集和意大利商品展卖周。
转载申请事宜以及报告非法侵权行为,请联系我们:010-56807194
长按二维码关注精彩内容





