央广网昆明8月31日消息(见习记者 魏文青)8月30日,本网报道了云南省红河州弥勒市“全城大消杀18天”并引发网友关注一事。(链接报道:《云南弥勒全城大消杀18天,爱卫办:无需恐慌》)
31日,弥勒市爱卫办针对此事进行公开回应,对《弥勒市2023年城市建成区病媒生物消杀通告》《“清洁家园、除害防病”倡议书》有关情况进行通报,并表示:此项工作已连续开展3年,不会对群众生产生活及旅居出行造成影响,无需恐慌。
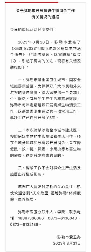
弥勒市爱卫办在通告中表示,弥勒市每年定期组织开展病媒生物消杀工作,这是爱国卫生运动的一项常规工作,此项工作已连续开展了3年。本次消杀涉及全市城市建成区,按照病媒生物的生长规律和生活习性,须在全城分区域和分阶段开展消杀,旨在降低鼠、蚊、蝇、蟑螂、小黑虫等有害生物的密度,达到减少病害的目的。消杀工作不会对群众生产生活及旅居出行造成影响。

通报全文
编辑:赵贝贝
更多精彩资讯请在应用市场下载“央广网”客户端。欢迎提供新闻线索,24小时报料热线400-800-0088;消费者也可通过央广网“啄木鸟消费者投诉平台”线上投诉。版权声明:本文章版权归属央广网所有,未经授权不得转载。转载请联系:cnrbanquan@cnr.cn,不尊重原创的行为我们将追究责任。
长按二维码关注精彩内容





