央广网西双版纳4月17日消息(记者 魏文青) 近日,云南西双版纳泼水节期间发生的一起“强行拉拽车门向车内灌水”事件引发普遍关注。一辆辽宁牌照新能源轿车在西双版纳州景洪市告庄景区范围内行驶过程中,车辆多个车门及后备箱被路人强行拉开并大量灌水,导致车内电路冒烟。
记者从多个渠道获悉,受害车主已于4月16日下午正式报警,目前车辆仍在定损中。景洪市宣传部门工作人员表示,已关注到相关视频,相关部门已介入调查。
事件回顾:自驾游遭遇“暴力”泼水 车辆受损行程受阻
根据社交平台的多个视频显示,事发4月14日下午,一辆辽宁牌照新能源轿车正在景洪市告庄景区的街道上缓慢行驶,多名手持水枪的路人突然冲上前用力拉拽车门。其中一名背着黄包的男子一把就掀开了电车的后备箱,另一名背着蓝包的男子则使劲拽开了副驾驶和后排的车门,一群人围上去不断向车内喷水。混乱之中,副驾驶位置的乘客试图起身关闭车门,却被车外的人拉住,最后只好被迫加速驶离。

事发时,两名男子拉开后备箱及右侧车门(央广网发 来源:抖音网友@静妹)
车主在接受媒体采访时表示,其为辽宁游客,车上有两名老人,且父亲患有脑血栓,当时根本来不及反应和关车门。车主发布的视频显示,车内饰已被大量积水浸泡,由于中控无线充电位冒烟,汽车厂家看到视频已主动联系其进行检测。网友建议车主尽快报警处理。记者通过社交媒体平台联系该车主,并未得到回应。

多人组团向车辆泼水(央广网发 来源:抖音网友@静妹)
记者注意到,该事件引发了网友自发的“搜证”行动。有网友发现,视频中背蓝包的男子疑似多次在告庄景区各街道拦截车辆强行泼水。目前,该男子已删除社交账号动态并设置私密。
受害车主已于16日下午报警,目前车辆仍在定损。相关部门已介入调查。
记者调查:泼水时间非官方安排活动日 当地多次发布文明倡议
泼水节是傣族新年辞旧迎新、互祝吉祥的民俗仪式,2006年被列入首批国家级非物质文化遗产名录。按传统习俗,泼水应是参与者用树叶或手轻轻泼洒,以示节日祝福。
“我们本地人过节不是这样的。”景洪市民玉女士告诉记者,传统泼水应用树叶蘸水轻轻撒向对方肩头,并送上祝福,最多用小盆或者小桶装水,且“泼湿”需征得对方同意。近年来,官方对泼水的时间、地点均有明确规定。“泼水应避开老人、小孩和行驶中的车辆,这是基本的尊重。我们欢迎游客,但不希望民俗被玩得变了味。”

德宏州盈江县泼水活动现场(央广网记者 魏文青 摄)
记者核实发现,事发当日(4月14日)并非景洪市官方安排的“泼水狂欢”活动日,且告庄西双景景区亦非活动主场地。此次事件属于游客自发的泼水活动。

景洪市泼水节活动日程,14日并非泼水活动当日(央广网发 来源:景洪发布)
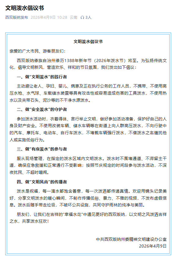
据查,景洪市泼水节办公室曾于4月7日发布通告,明确严禁堵截过往车辆围攻泼水,禁止向老弱病残泼水。4月9日,西双版纳精神文明办发布的《文明泼水倡议书》中提及,不携带、不使用高压水枪、水气球、车载储水装置等具有攻击性或容易造成伤害的工具泼水,不使用热水以及夹带石头、泥沙等的不干净水源泼水;不向行驶中的汽车、摩托车、电动车、自行车泼水,不堵截车辆强行泼水,不借泼水之名骚扰他人或实施低俗行为。西双版纳州及景洪市相关部门表示,当地每年都会发布文明泼水倡议。

西双版纳文明办《文明泼水倡议书》(央广网发 来源:西双版纳发布)
律师意见:多重法律责任交织 行为或涉刑事犯罪
针对西双版纳泼水节期间发生的“强拉车门喷水”事件,云南天外天律师事务所律师李俊蓉表示,该行为虽发生在民俗活动背景下,但已明显超出正常民俗边界,涉及民事侵权、行政违法甚至刑事犯罪等多重法律关系。
李俊蓉指出,在本案中,强行拉拽车门、开启后备箱及向车内喷水的多名行为人,其行为共同造成了损害后果,构成共同侵权。依据《中华人民共和国民法典》第一千一百六十八条,受害车主有权要求其中任何一人或数人承担全部赔偿责任。
李俊蓉特别强调,车辆行驶过程中车内构成“临时私密空间”。他人未经允许强行开门属于侵入私密空间,侵害了车主及乘客的隐私权。受害者除主张车损外,还可依据《中华人民共和国民法典》第一千一百八十三条主张精神损害赔偿。
除了民事赔偿,侵权人的行为还违反了《中华人民共和国治安管理处罚法》。李俊蓉表示,此类行为破坏了公共秩序,侵害社会公共利益,公安机关有权依法对其进行行政处罚。若案件损害后果达到严重程度,侵权人的行为还可能上升为刑事犯罪。
“参与者不应以‘节日狂欢’为由逃避法律责任。”李俊蓉提醒,传统节日的文明底色需要共同维护。受害者应积极依法维权,管理部门亦应加强监管,明确民俗活动的法律底线。
长按二维码关注精彩内容





